tangled
alpha
login
or
join now
robinwobin.dev
/
witchsky.app
forked from
jollywhoppers.com/witchsky.app
0
fork
atom
Bluesky app fork with some witchin' additions 馃挮
0
fork
atom
overview
issues
pulls
pipelines
witchsky.app
/
docs
/
img
/
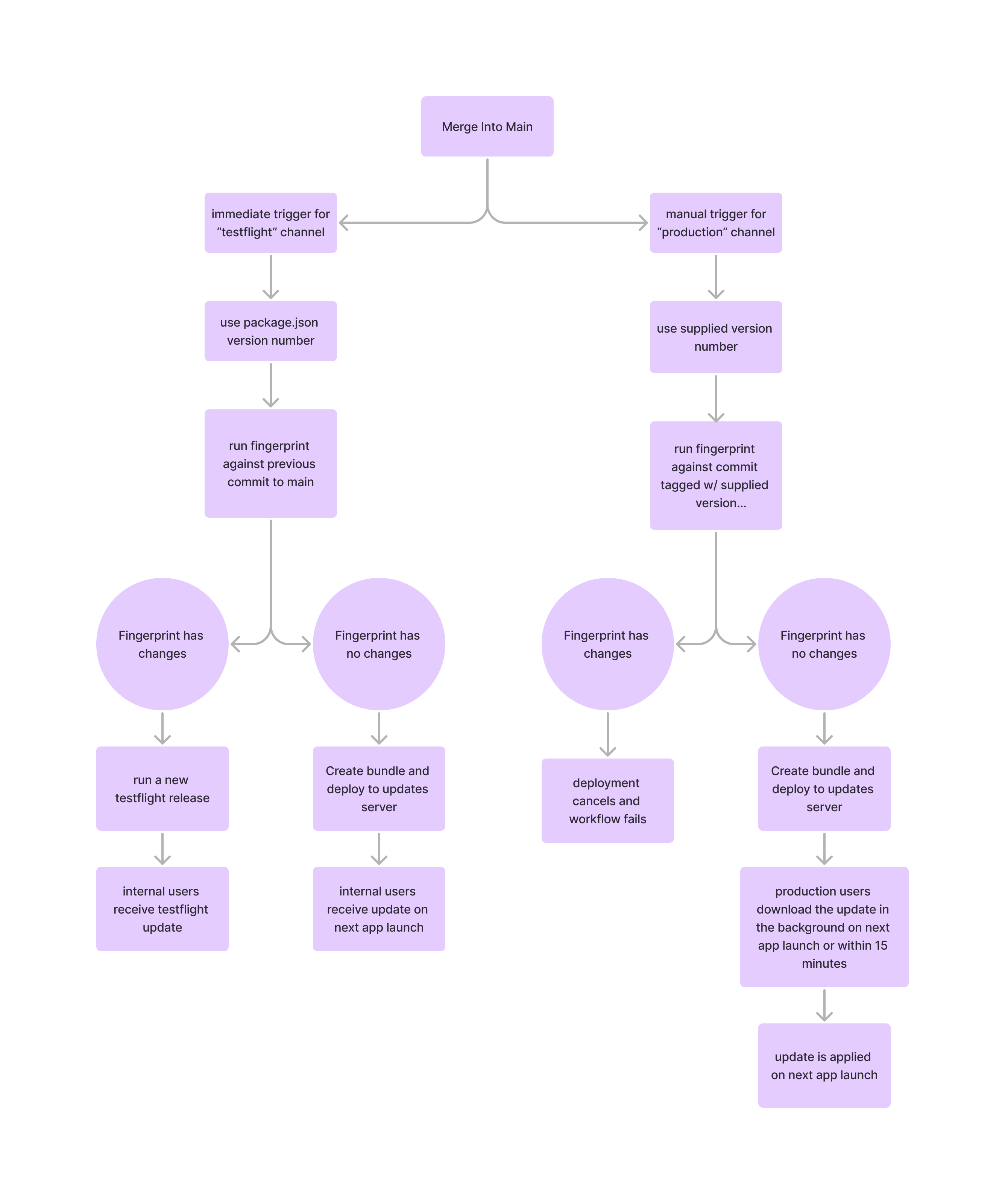
ota-flow.png
at
main
194 kB
view raw
hailey.at
鉁嶏笍 Add OTA Docs (#4187)
2y ago
f9244658